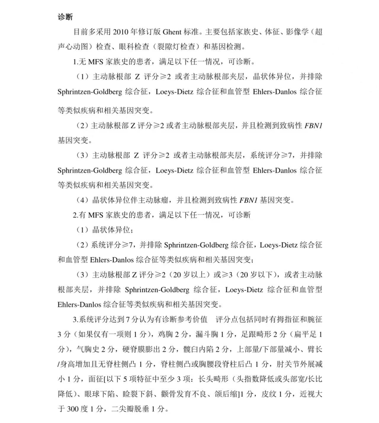
有一种个高,会致命!
2024-08-06 21:48心血管病科
曾诊治过一例患者:男,29岁,大高个(180cm),手指细长,脚大(穿45码鞋),扁平足,长头,小耳,鸡胸,双眼视力差(左眼0.8,右眼0.6),臂长/身高>1.05,腰部可见生长皮纹,心脏彩超:主动脉根部扩张47mm,高度怀疑一种罕见病---马方综合征。

根据《罕见病诊疗指南(2019年版)》,诊断标准如下:

马方综合征又名马凡氏综合征(Marfan syndrome)或蜘蛛指(趾)综合征,是一种先天性结缔组织病,常染色体显性遗传性疾病,个别呈常染色体隐性遗传。属于罕见病,人群发病率约4/10万人。该病名来自法国小儿科医生安东尼·马凡(Antoine Marfan),他在1896年对一个5岁女孩的诊治过程中第一次发现并描述了该病的症状。于1931年正式称之Marfan综合征。马方综合征有较为明显的遗传倾向,往往有家族遗传史,需要进行基因谱筛查,最好直系三代都进行基因谱筛查。
马方综合征的临床表现多种多样,通常影响骨骼、心血管系统、眼睛和皮肤等多个部位,常见的症状和体征有:
1.骨骼系统:身材高大,四肢细长;手指和脚趾异常长(蜘蛛指症);胸骨突出(鸡胸)或凹陷(漏斗胸);脊柱侧弯(脊柱弯曲)或前凸后翘。
2.心血管系统:主动脉扩张或主动脉夹层(最严重的并发症之一);心脏瓣膜问题,如二尖瓣脱垂。
3.眼睛:晶状体脱位(晶状体脱位);近视;青光眼或白内障。
4.其他:皮肤弹性差,容易产生皮纹;关节松弛或脱臼等。

个矮的你,还羡慕模特的瘦高身材吗?
个高的你,是不是害怕的对号入座了呢?
马方综合征是一种终身管理的疾病,目前尚无特效治疗,定期随访和多学科的协作治疗是非常重要的。治疗主要是针对症状进行管理,如控制心血管系统的并发症、矫正骨骼问题和定期眼科检查。其发病率和死亡率主要由主动脉根部扩张引起,死亡原因最常见于主动脉瘤破裂或主动脉夹层,手术治疗可以减少危及生命的并发症。药物治疗比如ACEI、β受体阻滞剂等可延缓进展,但作用有限。此外,保持良好的生活习惯,有助于优化马方综合征的管理。
虽是大高个,更需来呵护,关注罕见病,关注马方综合征!
供稿:心血管病医院 崔聪
2024.8.6
